






1/7
契約書チェックお手伝いさん【byきらりみらい】
¥2,980 税込
この商品は送料無料です。
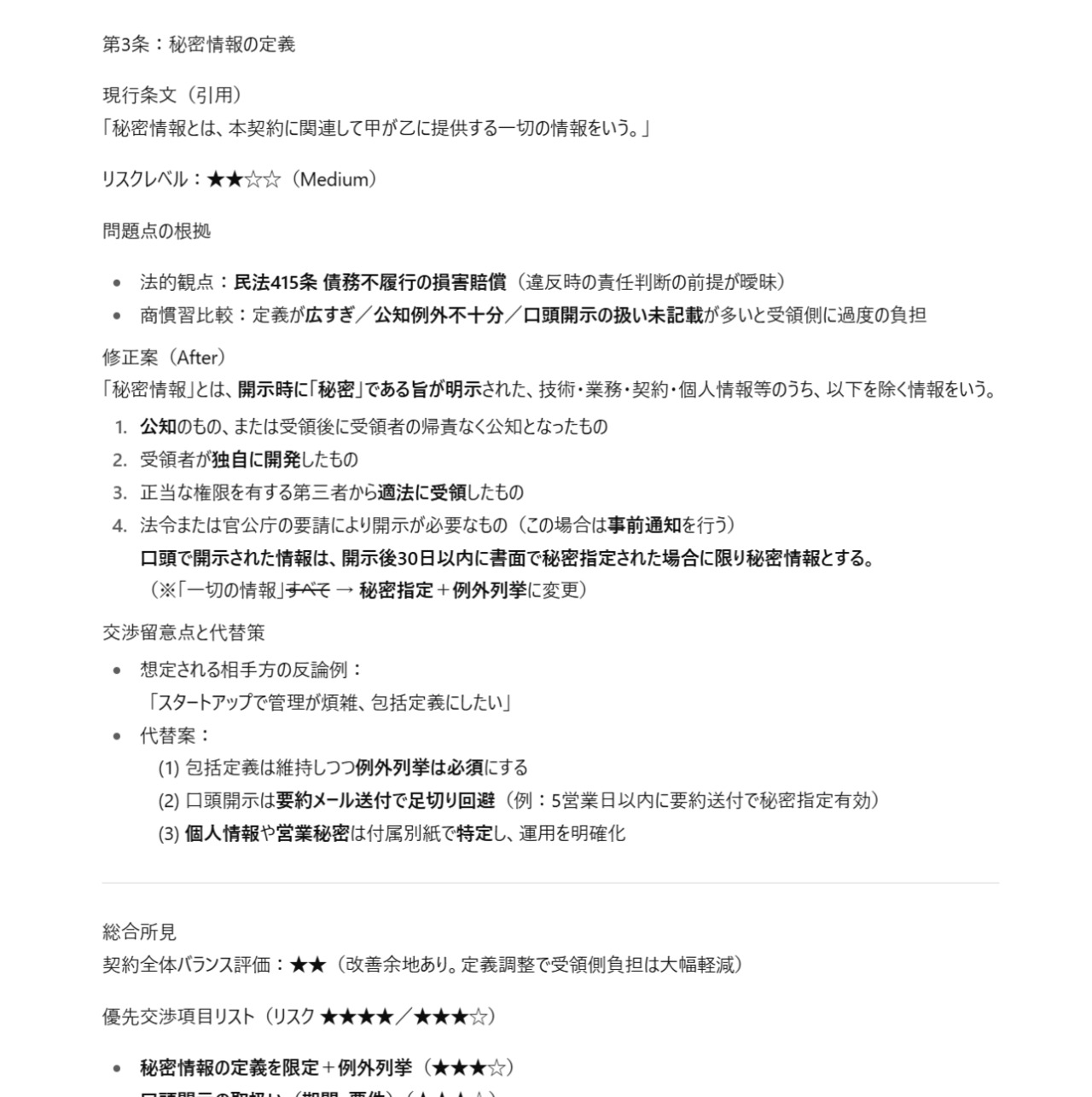
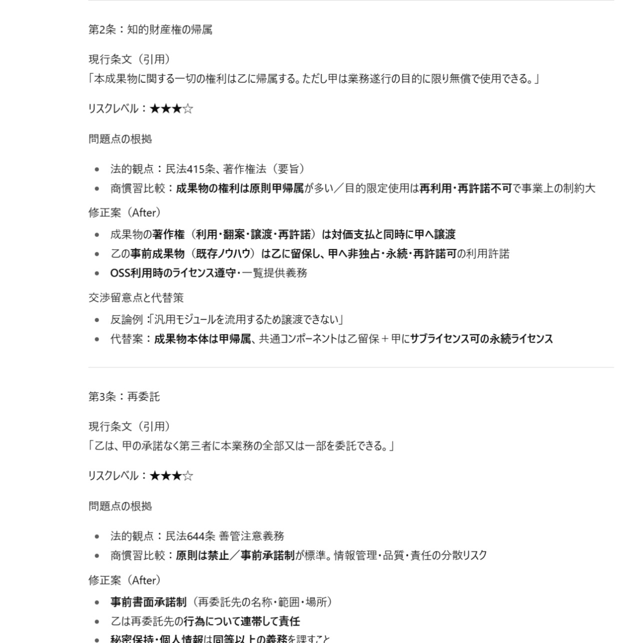
契約書を細かく確認してリスクを指摘します。テキスト入力、PDFまたは写真など契約書データをアップしてください。【チェックの補助であり、最終判断はユーザーの責任でお願い致します】
■ 発送・注文に関する情報や注意事項
ご注文後、3営業日以内にメールにて【アクセスURL】をお送りします。
迷惑メールフォルダに届く可能性もございますので、念のためご確認ください。
■ その他の情報や注意事項
使用中のトラブルや不具合に関しては、きらりみらい公式LINEからご連絡ください。
質問やご不明な点がございましたら、ショップのお問い合わせフォーム・またはきらりみらい公式LINEにお気軽にご連絡ください。
⚠️ご購入前の注意事項(必ずご確認ください)
本商品は、ChatGPT(OpenAI)の機能を活用したデジタルツールです。
・ご利用には、OpenAIのChatGPTアカウント(無料または有料)が必要です。
・販売対象は、オリジナルGPTへのアクセス方法とその活用ガイドであり、GPTそのものの販売ではありません。
・ご購入後の操作サポート・アカウント登録の代行は含まれておりません。
・購入者さまご本人以外へのURLの共有・再販・転売・再配布は固くお断りいたします。
・ご購入後のキャンセル・返品・返金は承っておりません。あらかじめご了承ください。
■ きらりみらい公式LINE
https://lin.ee/tR0m0jH
-
レビュー
(0)
-
送料・配送方法について
-
お支払い方法について
最近チェックした商品
同じカテゴリの商品
その他の商品